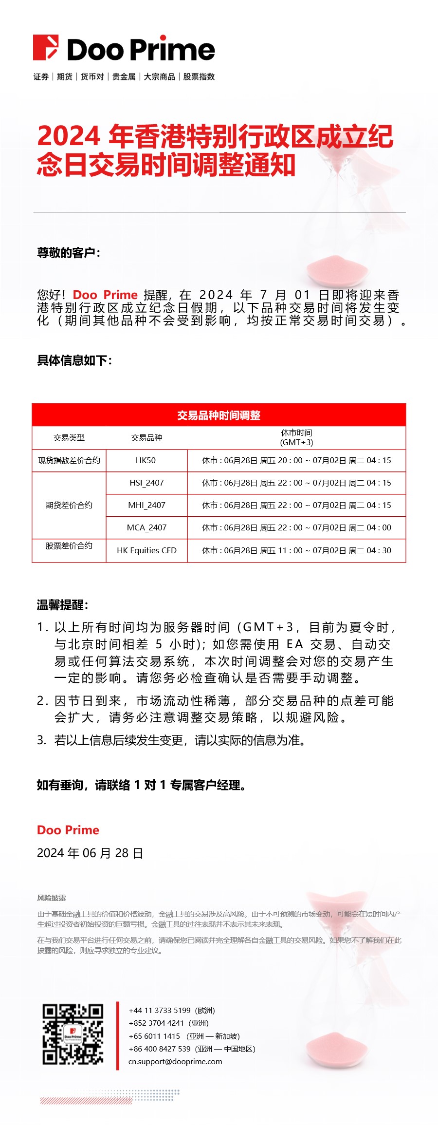
2024 年香港特别行政区成立纪念日交易时间调整通知​

2024-06-28 | 产品消息 , 重要通告

重要通告IconBrandElement

article-thumbnail

2026-04-20 | 产品消息

D Prime XAUUSD 限价挂单距离调整通知

D Prime XAUUSD 限价挂单距离调整通知

article-thumbnail

2026-04-17 | 系统更新

D Prime MT4 Live 6 服务器升级通知

D Prime MT4 Live 6 服务器升级通知

article-thumbnail

2026-04-16 | 产品消息

美股财报季期间​美股差价合约杠杆调整通知

美股财报季期间​美股差价合约杠杆调整通知